24小时服务热线:

13056321585(万宝才)

船用电缆
您当前的位置 : 首 页 > 新闻资讯 > 技术文章

联系我们Contact Us

船用电缆厂家_煤矿用电缆_海上石油平台用电缆-扬州市红旗电缆制造有限公司

地    址:江苏扬州市北郊菱塘工业集中区

电    话:0514-84235121

传    真:0514-84232111

联系人:万宝才

手    机:13056321585

Q     Q:517254399

E-mail:517254399@qq.com

阿里巴巴店铺:https://y1z2h3q4d5l6.1688.com

2022年中国电线电缆材料行业发展现状及市场规模分析 行业市场规模保持稳定增长【组图】

2022-07-25 15:09:17

下游电线电缆行业规模增长放缓

21世纪后,随着中国电力、石油、化工、城市轨道交通、汽车以及造船等行业快速发展和规模的不断扩大,特别是电网改造加快、特高压工程相继投入建设,以及全球电线电缆产品向以中国为主的亚太地区转移,中国电线电缆行业市场规模迅速壮大,电线电缆制造业已经成为电工电器行业二十余个细分行业中规模大的行业,占据四分之一的比重。

根据国家统计局公布的数据,近年来我国电线电缆行业规模扩张有所放缓,2015-2020年我国电线电缆销售收入总体呈波动变化的趋势。由于近年来我国宏观经济疲软和制造业去产能的影响,电线电缆行业一度出现规模下滑,并在2018年达到低谷,达到0.99万亿元。随着我国对新能源等投资的加快,电线电缆行业开始缓慢复苏。2020年电线电缆销售收入达1.08万亿元,同比增长5.02%。预计2021年我国电线电缆销售收入将超过1.1万亿元。

电线电缆材料占电线电缆成本比重大

电线电缆材料指用于各类电线电缆产品生产制造的原材料。一般来说,电线电缆产品的原材料包括金属导体(用于导电)和高分子材料(用于生产绝缘层、屏蔽层和护套)两部分,电线电缆产品的发展历史,实质就是产品结构的不断改进和高分子材料的研发、替代史。

由于电线电缆产业存在“料重工轻”的特点,电线电缆材料占电线电缆总成本的85%-95%左右,电线电缆材料行业的发展与电线电缆行业息息相关,电线电缆材料的价格波动对下游产业的产品成本与价格有较明显的影响。

从价格走势来看,近年来我国电线电缆材料主要产品市场价格整体呈现稳定波动的态势。红旗电缆2021年铜、铝等原材料价格开始大幅上涨,对下游电线电缆行业业绩造成压力。

电线电缆材料行业保持稳定发展

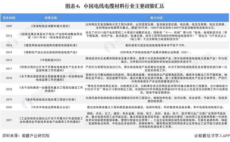
对于电线电缆材料行业来讲,国家产业政策的引导和扶持至关重要。电线电缆制造行业作为电力行业产业链中的重要一环,国家政策陆续印发了支持、规范电线电缆材料行业的发展政策,推动了行业发展。

前瞻初步测算,2021年我国电线电缆材料的需求规模约为8423亿元人民币。受政府在新型基础设施建设方面的投资拉动、国内装备制造业水平的提高、以及政府政策引导等积极因素影响,市场需求仍将持续增加。

注:测算逻辑:电线电缆材料行业市场规模=电线电缆行业销售收入×(1-电线电缆毛利率)×电线电缆原材料占主营业务成本的比重。


最近浏览:

  • 微信二维码

    微信二维码